黄冈职业技术学院

211 | 985 | 双一流 | 理工
湖北省 高职(专科) 省重点 公办

8834

崇德强能务实创新

0713-8345082,8346367,8346059(传真)

http://www.hbhgzy.com.cn/

图片

黄冈职业技术学院2017年单独招生简章

2022-06-22 07:07:06      分享至:

  一、学校简介

  学校有67年的职业教育办学经历,办学成效显著。学校地处人杰地灵、文化底蕴十分深厚的湖北省黄冈市,座落在历史文化名城黄州近郊,黄冈贯通4条铁路、纵横6条高速,交通十分便利。学校占地面积1200余亩,建筑面积45万平方米。拥有各类图书120余万册,中央财政支持的高职教育实训基地3个,省级高职教育实训基地8个,校内实训室、实训中心229个,校外实习基地660个,附属医院1所。现设9院、3部、3中心共15个教学单位,56个专业,在校学生20000余人。校内专任教师798人,其中教授、副教授326人,“双师素质”教师544人,聘有湖北楚天技能名师34名,常年聘请外籍教师8人。近5年来,学校教职工先后承担国家、省级科研项目230项,在国家、省级刊物发表论文5500篇。其中核心期刊320篇,公开出版教材和专著600多种本。学校专业建设与课程建设成绩显著:建有国家重点专业7个,省级重点专业10个,校级示范专业12个;国家级精品资源共享课4门,省级(含教指委)精品课程22门,校级精品课程122门。

  二、报名对象

  凡经我省注册具有正式学籍和我省常住户口的中等职业学校(含普通中专、成人中专、职业高中、技工学校等)专业相同或相近的应、往届毕业生均可报考。

  三、单招专业、计划和收费标准

1.png

  1. 报名时间:首先在省教育考试院规定的普通高考报名时间内(2016年11月21日至2016年12月9日)到户籍或学籍所在地(市、区、县)教育考试机构进行高考报名(登录省考试院报名系统,填报报名信息,市、区、县教育考试机构对其报名资格进行审核),当地招办打印《高考报名登记表》并盖章。其次,考生于2016年12月12日至2017年2月23日到我校网站进行单独招生考试网上报名,我校报名网址为:http://www.hgpu.edu.cn或http://www.hgpu.edu.cn/Category_43/Index.aspx。

  四、报名时间和报名办法

  2. 报名办法:考生高考报名和我校单招网上报名成功后,于2017年3月10日下午17:00时前到学校进行现场资格审查,逾期不予受理。资格审查时须提供如下材料:①当地招办打印盖章的《高考报名登记表》;②本人身份证(原件及复印件);③本人户口簿或本省常住户口证明(原件及复印件);④2张2寸蓝底彩色免冠登记照片;⑤中职学校毕业证(应届中职生提交在读学校证明);⑥读中职期间的各类获奖证书(原件及复印件)。

  3. 资格审查通过后即可获得单独招生考试资格并于当日公布合格考生名单。

  4. 报名考试费为人民币200.00元/人。

  五、考试及录取

  本次单独招生考试包括文化素质测试和专业综合能力测试,其中建筑钢结构工程技术、汽车检测与维修技术、食品加工技术、制冷与空调技术、助产专业综合能力测试包括专业知识测试和专业技能操作测试。

  (一)考试

  1.专业技能操作测试时间:2017年3月11日上午8:00—晚上20:00,每场考试80分钟。

  2. 文化素质测试时间:2017年3月12日上午8:30—10:00。测试科目为语文、数学、英语合卷。由我校依据中职教学大纲命题和评卷。

  3. 专业知识测试时间:2017年3月12日上午10:30—11:30。

  专业技能操作测试内容为:

  (1)建筑钢结构工程技术

  专业技能操作:①制图技能考试;②焊接技能考试;③水准测量技能考试。考生任选其中一项参加测试。

  (2)食品加工技术

  必考技能操作:果实果肉率的测定

  抽考技能操作:①食品的感官鉴别技术;②食品微生物检验技术。(二选一)

  (3)汽车检测与维修技术

  专业技能操作:①汽车常规维护;②发动机气缸的测量;③手动变速器的拆装;④汽车常规电器线路连接。考生随机抽取其中一项参加测试。

  (4)制冷与空调技术

  必考技能操作 :制冷空调设备电路及元器件性能测试

  抽考技能操作:①中央空调工程风管系统绘制;②电冰箱、空调器启动控制线路连接;③铜管的加工及连接管的制作。考生随机抽取其中一项参加测试。

  (5)助产

  必考技能操作:孕期腹部检查

  抽考技能操作:①骨盆外测量;②新生儿抚触;③穿(戴)脱手术衣及无菌手套;④生命体征测量(人体血压、体温、脉搏、呼吸测量)。考生随机抽取其中一项参加测试。

  3. 成绩评定:文化素质测试成绩满分210分,其中语文90分,数学90分,英语30分;专业综合能力测试成绩满分490分,其中专业知识测试150分,专业技能操作测试340分。

  (二)录取

  1. 按照参加单独招生考试考生的总成绩从高分到低分录取。

  2. 对参加国家或省技能大赛获奖的考生,可以免试与获奖项目对应的技能考核;市级技能大赛获奖考生可以根据其获奖等级,在专业综合能力测试成绩基础上,给予相应的加分照顾。

  3. 专业技能操作测试成绩前50名且在相关行业企业工作2年以上并工作成绩突出者,经专家一致推荐,可在总成绩上加20分,参与录取。

  4. 学校于2017年4月30号前将拟录取名单报省招办办理录取手续。已经被我校单独招生录取的考生,不再参加湖北省组织的全国统一高考及录取。考生被我校正式录取后,享受与2017年高考录取新生同等的待遇。

  六、联系方式

  黄冈职业技术学院招生工作处

  通讯地址:湖北省黄冈市南湖教育区桃园街109号

  学校网址:http://www.hgpu.edu.cn

  招生网址:http://www.hgpu.edu.cn/Category_43/Index.aspx

  咨询电话:0713-8345082

  传 真:0713-8346059

  监督电话:0713-8346369

  电子邮件:zhaoban@hgpu.edu.cn

  单独招生专业

  建筑钢结构工程技术

  专业负责人:张扬 联系电话:13476670775 0713-8345855

  建筑钢结构工程技术专业是我校与中国钢结构基地开展校企合作成立的热门专业。建筑钢结构工程技术专业主要从事世界上最先进的民用建筑的制造,如鸟巢、水立方、国家大剧院、迪拜塔、帆船酒店、中央电视台,也可用于常见的体育馆、会展中心、厂房等建筑,是未来建筑行业的主要发展趋势。学生完成学业后在钢结构行业中的设计、制图、质检、管理、造价等岗位工作,毕业三年内薪资待遇普遍过万元。

  建筑钢结构工程技术专业概况

  市场前景:钢结构建筑具有可建设高度大、跨度大、抗震性能好的优势,近年来我国一些主要的大型工程项目如鸟巢、水立方、东方之冠、中央电视台以及大量工业与民用建筑均采用钢结构。目前,我国钢结构在建筑市场中的比例不到发达国家的百分之二十,该比例正逐渐向发达国家靠拢,钢结构的发展前景非常可观,该专业人才极为缺乏,毕业生供不应求。

  食品加工技术

  专业负责人:周桃英 联系电话:13972736991 0713-8345010

  市场展望:

  食品工业是我国国民经济的支柱产业和保障民生的基础产业,2014年实现工业总产值近12万亿元,随着食品工业规模化、集约化深度推进和产业结构的调整、转型升级,食品产业正在不断发展壮大,对生产加工、设备操作、技术管理与品质控制等方面的人才提出了更高的要求,迫切需要大量的技术技能人才,全国缺乏人才28万余人。

  培养目标:

  培养能够从事食品加工、食品检验、食品质量安全管理与监督、食品研发等相关技术岗位工作的高素质技术技能人才。

  奖励政策

  参加国企订单班培养的学生,可享受企业2000元-8000元不等学费奖励。

  汽车检测与维修技术

  专业负责人:陶 阳 联系电话:13871986516 0713-8348868

  专业简介

  汽车检测与维修技术专业是中国十大热门专业之一,是国家首批优秀骨干高职院校重点建设的专业,是首个湖北省“中外合作办学项目”承办专业,也是湖北省教育厅唯一高等职业教育汽车品牌专业立项建设单位。

  本专业主要面向汽车后市场,培养能从事汽车机电维修、汽车维修服务等岗位工作的“能开车、会修车、懂管理”的高素质技术技能人才。

  助产

  专业负责人:张红 联系电话:18972720427 0713-8346091

  专业简介

  我院从事医学教育60余年,培养了大批优秀助产专业人才,建立了较完整的助产医学职业教育体系,师资力量雄厚。院内有总面积约6000 m2的“助产实训基地”,能完成助产专业学生各种技术技能实训。2013年助产专业被湖北省教育厅批准为中升高单独招生专业。近年来本专业已建立了黄冈、武汉、北京、上海、广州、深圳、厦门等多个城市30多家医院为实习实践基地。学生通过学习助产、母婴保健和护理知识,具备有较强的助产技能、母婴保健及护理技能,具有一定的可持续发展能力。随着国家二胎政策放开,助产人员社会需求不断增加,母婴保健工作将更加得到社会重视,这将为助产专业学生就业带来广阔前景。

  职业证书

  毕业后可获取国家护士执业资格证、母婴保健技术执业资格证、母婴保健员三级证,育婴师、导乐师、催乳师、母婴保健师等职业证书。

  主要课程

  正常人体结构及机能、异常人体机能、病原微生物与免疫、医学遗传与优生、健康评估、预防医学基础、药理基础、中医护理、心理与精神护理、护理伦理与法规、急危重症护理、基础护理技术、助产技术、妇科护理、母婴保健与计划生育技术、儿科护理、内科护理、外科护理等。

  主要就业方向

  毕业后可到各级综合医院、妇幼保健院、中医院的妇产科、新生儿科及母婴保健科,社区卫生服务中心等,从事临床助产、母婴保健、临床专科护理、社区护理及优生优育宣教等相关工作。自主创业者可开办新生儿洗浴、抚触中心,产妇产后(月子)服务中心等从事母婴保健社会服务项目,社会经济效益可观。

  制冷与空调技术

  专业负责人:祁小波 联系电话:13227392834 0713-8346998

  一、建设成果

  ★主持国家级职业教育制冷与空调技术教学资源库

  ★全国制冷与空调技术专业教学指导委员会副主任委员单位(湖北省唯一一家)

  ★湖北省首批高职教育特色专业

  ★湖北省普通高等学校战略性新兴(支柱)产业人才培养计划立项建设专业

  ★湖北省高等职业教育制冷与空调技术实训基地

  二、专业前景

  我国是制冷设备生产大国,制冷设备的工业总产值占世界制冷空调设备制造业总产值的15%以上,制冷设备的产量、产值位居世界第一。在该背景下,需要大量的专业人才,目前我省开设制冷与空调技术专业的本科、高职学校较少,湖北省仅8所,具有单招资格的我校是唯一一所高职院校。我校是湖北省制冷与空调技术专业的领头羊。

  三、培养目标

  ★面向制冷空调设备企业,培养能从事制冷空调生产管理、质量检验、技术支持、销售工程师、维修等工作的高端技能型人才;

  ★面向制冷空调工程公司,培养能从事中央空调工程、供热工程和冷库工程设计、预算、施工管理、调试等方面工作的高端技能型人才;

  ★面向制冷空调应用行业,培养运行管理、维护维修等方面工作的高端技能型人才。

  四、师资力量

  本专业现有12名专任教师,高级职称6名,研究生以上学历9名,全部具有企业工作经历,有4名教师常年被企业聘为技术顾问。双师素质教师比达100%,教师的教育教学、科研实力很强。

  五、就业情况

  目前毕业生形成以上海、深圳、广州、武汉、厦门、北京、泉州、成都、杭州、苏州等10大就业基地,辐射全国的就业网,毕业生就业率连续14年保持在100%,毕业生年年供不应求。

  六、学生参与的重点制冷空调工程

  2008年北京奥运会场馆鸟巢的中央空调工程、2010年上海世博会非洲馆、万科馆等馆的中央空调施工管理工作、2011年深圳大运会场馆的空调系统运行维护、“明斯克”号航母的空调运行管理、中国核电站制冷系统运行管理等。

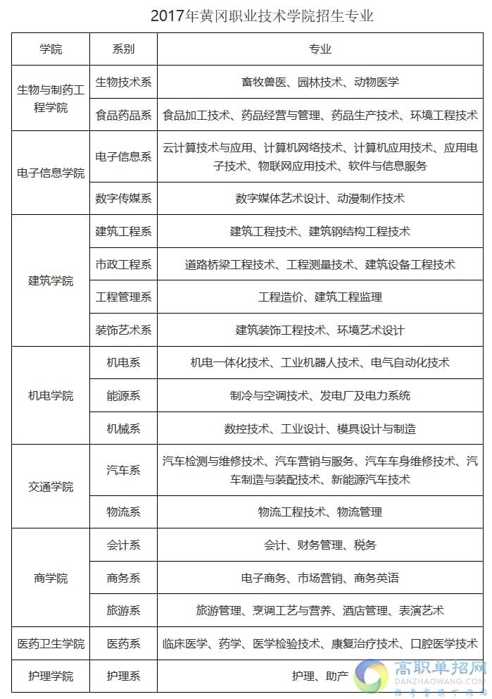
  2017年黄冈职业技术学院招生专业

  2.png

  凡经我校单独招生专业录取的学生,入校后经家长同意学生本人申请,可在我校设置的专业中进行适当调整。


黄冈职业技术学院2017年单独招生简章

2022-06-22 07:07:06

  一、学校简介

  学校有67年的职业教育办学经历,办学成效显著。学校地处人杰地灵、文化底蕴十分深厚的湖北省黄冈市,座落在历史文化名城黄州近郊,黄冈贯通4条铁路、纵横6条高速,交通十分便利。学校占地面积1200余亩,建筑面积45万平方米。拥有各类图书120余万册,中央财政支持的高职教育实训基地3个,省级高职教育实训基地8个,校内实训室、实训中心229个,校外实习基地660个,附属医院1所。现设9院、3部、3中心共15个教学单位,56个专业,在校学生20000余人。校内专任教师798人,其中教授、副教授326人,“双师素质”教师544人,聘有湖北楚天技能名师34名,常年聘请外籍教师8人。近5年来,学校教职工先后承担国家、省级科研项目230项,在国家、省级刊物发表论文5500篇。其中核心期刊320篇,公开出版教材和专著600多种本。学校专业建设与课程建设成绩显著:建有国家重点专业7个,省级重点专业10个,校级示范专业12个;国家级精品资源共享课4门,省级(含教指委)精品课程22门,校级精品课程122门。

  二、报名对象

  凡经我省注册具有正式学籍和我省常住户口的中等职业学校(含普通中专、成人中专、职业高中、技工学校等)专业相同或相近的应、往届毕业生均可报考。

  三、单招专业、计划和收费标准

1.png

  1. 报名时间:首先在省教育考试院规定的普通高考报名时间内(2016年11月21日至2016年12月9日)到户籍或学籍所在地(市、区、县)教育考试机构进行高考报名(登录省考试院报名系统,填报报名信息,市、区、县教育考试机构对其报名资格进行审核),当地招办打印《高考报名登记表》并盖章。其次,考生于2016年12月12日至2017年2月23日到我校网站进行单独招生考试网上报名,我校报名网址为:http://www.hgpu.edu.cn或http://www.hgpu.edu.cn/Category_43/Index.aspx。

  四、报名时间和报名办法

  2. 报名办法:考生高考报名和我校单招网上报名成功后,于2017年3月10日下午17:00时前到学校进行现场资格审查,逾期不予受理。资格审查时须提供如下材料:①当地招办打印盖章的《高考报名登记表》;②本人身份证(原件及复印件);③本人户口簿或本省常住户口证明(原件及复印件);④2张2寸蓝底彩色免冠登记照片;⑤中职学校毕业证(应届中职生提交在读学校证明);⑥读中职期间的各类获奖证书(原件及复印件)。

  3. 资格审查通过后即可获得单独招生考试资格并于当日公布合格考生名单。

  4. 报名考试费为人民币200.00元/人。

  五、考试及录取

  本次单独招生考试包括文化素质测试和专业综合能力测试,其中建筑钢结构工程技术、汽车检测与维修技术、食品加工技术、制冷与空调技术、助产专业综合能力测试包括专业知识测试和专业技能操作测试。

  (一)考试

  1.专业技能操作测试时间:2017年3月11日上午8:00—晚上20:00,每场考试80分钟。

  2. 文化素质测试时间:2017年3月12日上午8:30—10:00。测试科目为语文、数学、英语合卷。由我校依据中职教学大纲命题和评卷。

  3. 专业知识测试时间:2017年3月12日上午10:30—11:30。

  专业技能操作测试内容为:

  (1)建筑钢结构工程技术

  专业技能操作:①制图技能考试;②焊接技能考试;③水准测量技能考试。考生任选其中一项参加测试。

  (2)食品加工技术

  必考技能操作:果实果肉率的测定

  抽考技能操作:①食品的感官鉴别技术;②食品微生物检验技术。(二选一)

  (3)汽车检测与维修技术

  专业技能操作:①汽车常规维护;②发动机气缸的测量;③手动变速器的拆装;④汽车常规电器线路连接。考生随机抽取其中一项参加测试。

  (4)制冷与空调技术

  必考技能操作 :制冷空调设备电路及元器件性能测试

  抽考技能操作:①中央空调工程风管系统绘制;②电冰箱、空调器启动控制线路连接;③铜管的加工及连接管的制作。考生随机抽取其中一项参加测试。

  (5)助产

  必考技能操作:孕期腹部检查

  抽考技能操作:①骨盆外测量;②新生儿抚触;③穿(戴)脱手术衣及无菌手套;④生命体征测量(人体血压、体温、脉搏、呼吸测量)。考生随机抽取其中一项参加测试。

  3. 成绩评定:文化素质测试成绩满分210分,其中语文90分,数学90分,英语30分;专业综合能力测试成绩满分490分,其中专业知识测试150分,专业技能操作测试340分。

  (二)录取

  1. 按照参加单独招生考试考生的总成绩从高分到低分录取。

  2. 对参加国家或省技能大赛获奖的考生,可以免试与获奖项目对应的技能考核;市级技能大赛获奖考生可以根据其获奖等级,在专业综合能力测试成绩基础上,给予相应的加分照顾。

  3. 专业技能操作测试成绩前50名且在相关行业企业工作2年以上并工作成绩突出者,经专家一致推荐,可在总成绩上加20分,参与录取。

  4. 学校于2017年4月30号前将拟录取名单报省招办办理录取手续。已经被我校单独招生录取的考生,不再参加湖北省组织的全国统一高考及录取。考生被我校正式录取后,享受与2017年高考录取新生同等的待遇。

  六、联系方式

  黄冈职业技术学院招生工作处

  通讯地址:湖北省黄冈市南湖教育区桃园街109号

  学校网址:http://www.hgpu.edu.cn

  招生网址:http://www.hgpu.edu.cn/Category_43/Index.aspx

  咨询电话:0713-8345082

  传 真:0713-8346059

  监督电话:0713-8346369

  电子邮件:zhaoban@hgpu.edu.cn

  单独招生专业

  建筑钢结构工程技术

  专业负责人:张扬 联系电话:13476670775 0713-8345855

  建筑钢结构工程技术专业是我校与中国钢结构基地开展校企合作成立的热门专业。建筑钢结构工程技术专业主要从事世界上最先进的民用建筑的制造,如鸟巢、水立方、国家大剧院、迪拜塔、帆船酒店、中央电视台,也可用于常见的体育馆、会展中心、厂房等建筑,是未来建筑行业的主要发展趋势。学生完成学业后在钢结构行业中的设计、制图、质检、管理、造价等岗位工作,毕业三年内薪资待遇普遍过万元。

  建筑钢结构工程技术专业概况

  市场前景:钢结构建筑具有可建设高度大、跨度大、抗震性能好的优势,近年来我国一些主要的大型工程项目如鸟巢、水立方、东方之冠、中央电视台以及大量工业与民用建筑均采用钢结构。目前,我国钢结构在建筑市场中的比例不到发达国家的百分之二十,该比例正逐渐向发达国家靠拢,钢结构的发展前景非常可观,该专业人才极为缺乏,毕业生供不应求。

  食品加工技术

  专业负责人:周桃英 联系电话:13972736991 0713-8345010

  市场展望:

  食品工业是我国国民经济的支柱产业和保障民生的基础产业,2014年实现工业总产值近12万亿元,随着食品工业规模化、集约化深度推进和产业结构的调整、转型升级,食品产业正在不断发展壮大,对生产加工、设备操作、技术管理与品质控制等方面的人才提出了更高的要求,迫切需要大量的技术技能人才,全国缺乏人才28万余人。

  培养目标:

  培养能够从事食品加工、食品检验、食品质量安全管理与监督、食品研发等相关技术岗位工作的高素质技术技能人才。

  奖励政策

  参加国企订单班培养的学生,可享受企业2000元-8000元不等学费奖励。

  汽车检测与维修技术

  专业负责人:陶 阳 联系电话:13871986516 0713-8348868

  专业简介

  汽车检测与维修技术专业是中国十大热门专业之一,是国家首批优秀骨干高职院校重点建设的专业,是首个湖北省“中外合作办学项目”承办专业,也是湖北省教育厅唯一高等职业教育汽车品牌专业立项建设单位。

  本专业主要面向汽车后市场,培养能从事汽车机电维修、汽车维修服务等岗位工作的“能开车、会修车、懂管理”的高素质技术技能人才。

  助产

  专业负责人:张红 联系电话:18972720427 0713-8346091

  专业简介

  我院从事医学教育60余年,培养了大批优秀助产专业人才,建立了较完整的助产医学职业教育体系,师资力量雄厚。院内有总面积约6000 m2的“助产实训基地”,能完成助产专业学生各种技术技能实训。2013年助产专业被湖北省教育厅批准为中升高单独招生专业。近年来本专业已建立了黄冈、武汉、北京、上海、广州、深圳、厦门等多个城市30多家医院为实习实践基地。学生通过学习助产、母婴保健和护理知识,具备有较强的助产技能、母婴保健及护理技能,具有一定的可持续发展能力。随着国家二胎政策放开,助产人员社会需求不断增加,母婴保健工作将更加得到社会重视,这将为助产专业学生就业带来广阔前景。

  职业证书

  毕业后可获取国家护士执业资格证、母婴保健技术执业资格证、母婴保健员三级证,育婴师、导乐师、催乳师、母婴保健师等职业证书。

  主要课程

  正常人体结构及机能、异常人体机能、病原微生物与免疫、医学遗传与优生、健康评估、预防医学基础、药理基础、中医护理、心理与精神护理、护理伦理与法规、急危重症护理、基础护理技术、助产技术、妇科护理、母婴保健与计划生育技术、儿科护理、内科护理、外科护理等。

  主要就业方向

  毕业后可到各级综合医院、妇幼保健院、中医院的妇产科、新生儿科及母婴保健科,社区卫生服务中心等,从事临床助产、母婴保健、临床专科护理、社区护理及优生优育宣教等相关工作。自主创业者可开办新生儿洗浴、抚触中心,产妇产后(月子)服务中心等从事母婴保健社会服务项目,社会经济效益可观。

  制冷与空调技术

  专业负责人:祁小波 联系电话:13227392834 0713-8346998

  一、建设成果

  ★主持国家级职业教育制冷与空调技术教学资源库

  ★全国制冷与空调技术专业教学指导委员会副主任委员单位(湖北省唯一一家)

  ★湖北省首批高职教育特色专业

  ★湖北省普通高等学校战略性新兴(支柱)产业人才培养计划立项建设专业

  ★湖北省高等职业教育制冷与空调技术实训基地

  二、专业前景

  我国是制冷设备生产大国,制冷设备的工业总产值占世界制冷空调设备制造业总产值的15%以上,制冷设备的产量、产值位居世界第一。在该背景下,需要大量的专业人才,目前我省开设制冷与空调技术专业的本科、高职学校较少,湖北省仅8所,具有单招资格的我校是唯一一所高职院校。我校是湖北省制冷与空调技术专业的领头羊。

  三、培养目标

  ★面向制冷空调设备企业,培养能从事制冷空调生产管理、质量检验、技术支持、销售工程师、维修等工作的高端技能型人才;

  ★面向制冷空调工程公司,培养能从事中央空调工程、供热工程和冷库工程设计、预算、施工管理、调试等方面工作的高端技能型人才;

  ★面向制冷空调应用行业,培养运行管理、维护维修等方面工作的高端技能型人才。

  四、师资力量

  本专业现有12名专任教师,高级职称6名,研究生以上学历9名,全部具有企业工作经历,有4名教师常年被企业聘为技术顾问。双师素质教师比达100%,教师的教育教学、科研实力很强。

  五、就业情况

  目前毕业生形成以上海、深圳、广州、武汉、厦门、北京、泉州、成都、杭州、苏州等10大就业基地,辐射全国的就业网,毕业生就业率连续14年保持在100%,毕业生年年供不应求。

  六、学生参与的重点制冷空调工程

  2008年北京奥运会场馆鸟巢的中央空调工程、2010年上海世博会非洲馆、万科馆等馆的中央空调施工管理工作、2011年深圳大运会场馆的空调系统运行维护、“明斯克”号航母的空调运行管理、中国核电站制冷系统运行管理等。

  2017年黄冈职业技术学院招生专业

  2.png

  凡经我校单独招生专业录取的学生,入校后经家长同意学生本人申请,可在我校设置的专业中进行适当调整。